近日,工业和信息化部发布公告,公司参编的行业标准《镁钢制品绝热工程技术规范》HG/T 20272-2024 获批发布,将于2025年1月1日起实施。
根据工业和信息化部《关于印发2022年第二批行业标准制修订和外文版项目计划的通知》要求,由中国石油和化工勘察设计协会作为技术归口管理单位,公司作为参编单位,会同编制组各单位进行了深入调研,认真总结我国镁钢制品绝热方面的工程结构设计、施工工艺、质量控制、工程质量验收工作的实践经验,同时参考国内外镁钢制品绝热工程技术应用的大量资料,在广泛征求意见的基础上,共同对原行业标准《镁钢制品绝热工程技术规范》HG/T20272-2011进行修订,并获得批准发布。
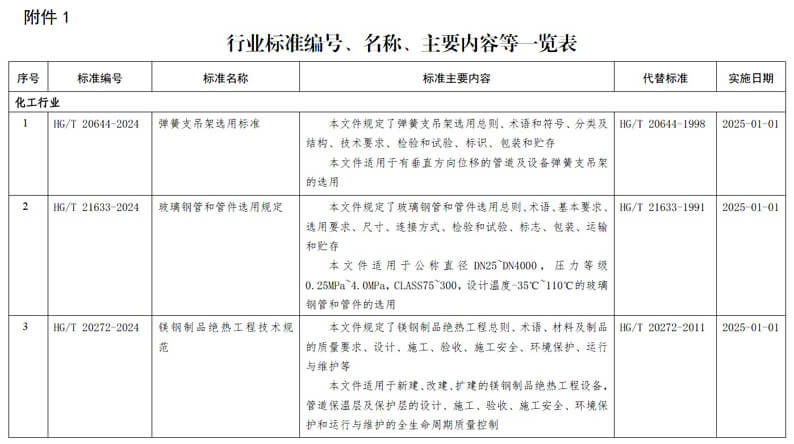
《规范》规定了镁钢制品绝热工程总则、术语、材料及制品的质量要求、设计、施工、验收、施工安全、环境保护、运行与维护等,适用于新建、改建、扩建的镁钢制品绝热工程设备,管道保温层及保护层的设计、施工、验收、施工安全、环境保护和运行与维护的全生命周期质量控制。
该《规范》的顺利获批发布,标志着公司向工程技术标准化建设目标又迈出了重要一步,对巩固公司的行业地位,增强行业话语权,提升影响力、竞争力和市场占有率具有重要意义。

